-
PHP公司收入支出记账系统 财务记账管理系统 员工记账系统源码开源
PHP公司收入支出记账系统 财务记账管理系统 员工记账系统源码开源 财务管理 收入/支出双轨记账,精确到分 支持项目关联收入(如工程款) 支出分类管理(材料/人工/设备等8+类别) 实时净收益计算(总收入 – 总支出) 工人管理 完整工人档案(姓名/电话/身份证/职位) 日工资标准记录 一键删除冗余记录 [玫瑰]项目管理 项目全周期管理(起止日期/地点/描述) 项目-收入自动关联 项目进度可视化跟…- 29
-
PHP实时消息聊天室源码 聊天APP源码 H5网页聊天室 PHP+WebSocket
PHP实时消息聊天室源码 聊天APP源码 H5网页聊天室 PHP+WebSocket 简介: PHP实时消息聊天室源码 PHP+WebSocket 支持数据库和无数据库,两种模式- 33
-
企业客户管理系统 CRM系统 客户信息管理系统 springboot+vue Java版
简介: 企业客户管理系统的主要使用者分为管理员和员工,实现功能包括管理员:首页、个人中心、员工管理、客户信息管理、行业类型管理、项目信息管理、项目类型管理、项目收益管理,员工:首页、个人中心、客户信息管理、项目信息管理、项目收益管理等功能。由于本网站的功能模块设计比较全面,所以使得整个企业客户管理系统信息管理的过程得以实现。 本系统的使用可以实现本企业客户管理的信息化,可以方便管理员进行更加方便快…- 36
-
iOS网络授权验证系统源码 苹果软件授权验证
详情内容 这是一套完整的iOS插件授权验证解决方案,专为IOS网络验证开发者打造,部署到自己服务器,后台管理应用和卡密,一键云端编译生成授权插件,注入到目标 App 即可实现卡密验证功能,这里没有测试,喜欢的自行部署! 测试环境: Nginx + PHP8.2 + MySQL5.6 PHP扩展安装:sg16 运行目录设置为:public 访问:http://你的域名/install 进行安装- 20
-
表情密文翻译器源码HTML源码
详情内容 这是一款表情密文翻译器单页源码,作者在浏览博客时获得灵感,并以此为契机锻炼代码能力开发而成。核心功能是将中文、英文、数字及标点符号转换为特定的表情符号组合,同时支持反向解析,具备智能字符类型分类能力。- 24
-
AI云配色实时智能系统全开源系统
详情内容 这是一款AI云配色实时智能系统,并且是一款全开源系统,摄像头框选即取色,支持RGB/HEX/HSL/CMYK多格式,实时检测调色桶,AI指导精确配色,自动计算颜料比例,支持毫升/克单位换算,喜欢的自行部署吧!- 20
-
WordPress要哇棱镜导航主题Yowao Navigation Pro_全开源
详情内容 Yowao Navigation Pro 是一款基于 WordPress 开发的高性能导航主题。它采用了独特的“棱镜”视觉风格(Prism UI),集成了银行级 CSRF 安全防护,并针对国内网络环境进行了深度优化。 它不仅仅是一个导航站,更是一个属于你的个性化网络入口。支持 iOS 风格锁屏时钟、3D 玻璃拟态卡片、私有书签收藏以及极其丝滑的交互体验。 🎉 完全开源,没有任何限制!- 19
-
TQGame在线小游戏联机平台1.3.2联机双人生存游戏 双人游戏联机
简介: TQGame在线小游戏联机平台1.3.2 实在是没有什么事情干了 索性无聊就搞了个这么个东西出来 目前有两个模式 都是双人的 带音效 奖池里抽到的道具可以在背包里使用 然后呢细分了排行榜以及个人信息视图 每个模式都有它的三个评分点,三个评分点决定了最后的综合评分,综合评分又决定了最后的排位积分加减值 对局结算场景和匹配成功场景都做了 运行环境:php8.0 及以上 MySQL5.7 及…- 19
-
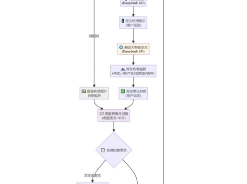
tgAI全自动翻译智能人工客服 客服机器人源码 带视频搭建教程
tgAI全自动翻译智能人工客服 客服机器人源码 带视频搭建教程 互联网转载 具体未测试 功能说明: 1.双向功能,这个不用说 2.将客户消息翻译为客服配置的指定语言,不管客户消息是哪个国家的语言,只要是deepseek能识别的语言都可以。 3.将客户发送的消息翻译为符合客户国家口语习惯的语言- 29
-
梦幻西游避免吃大亏系统PHP源码
详情内容 作为梦幻平民上班族,有没有人跟我一样,不想上线是因为仓库满了,不想清理?不想清理说白了就是懒,不想转摊位,直接卖又怕吃了大亏。本来想用EXCEL表格来做,但拷贝过来拷贝过去怪麻烦,物品价格更新时间也要手动去敲。于是闲暇时间,在这AI风靡的时代,作为因生活所迫,一直停留在初学者档次的我,靠着AI辅助,手搓了一个“避免吃大亏系统”。主要用来做物品出售价格的参考。蓝图宏伟,现实残酷,本来想做个…- 32
-
梧桐下载页系统【无需数据库】
详情内容 一个现代化的Web下载页面系统,支持自定义外观和功能配置,包含完整的后台管理功能和安全增强特性。 ## 功能特点 ### 前端功能 – 现代化、美观的UI设计 – 完全响应式布局,支持各种设备 – 自定义应用名称和颜色 – 支持上传和显示应用图标 – 可配置版本号和包名显示 – 自定义应用描述,支持颜色和字体大小设置 – 图片画廊功能: – 支持1-5张宣传图片 – 可水平滚动查看 – …- 63
-
更新版微信群导航系统源码2.0 微信自动拉群软件 全开源 带后台 精准获客神器
微信群导航系统源码2.0更新版 全开源 带后台 精准获客神器 带API 亲测完整可用 更新内容: 1.增加了用户注册,登陆上传各自微信群和二维码。 2.管理员后台可以操作编辑所有用户上传的微信群和二维码。 3.美化了用户后台CSS。 本源码优势: 微信群引流每天自动更新群资源,扫码加群转化率超高,亲测日均引流100+,手机电脑都能用,操作简单到爆。适合人群: 需要精准客源的商家/企业 社群运营…- 23
-
-
东方微课2.1.2 微课设计与制作 知识付费系统源码
东方知识付费源码程序-站长亲测完美运行,微擎系统平台功能完善 支持微信、支付宝、银联、服务商支付,支付接口 支持阿里云、腾讯云、七牛云外部储存 搭建说明 ·上传源码,导入数据库 php7.2 ·数据库信息修改位置:/data/config.php 访问域名进入后台 用户admin 码 qq123456 回到宝塔网站中,修改根目录/fremework/class/account/weixin.acc…- 20
-
MirageV资讯类个人博客主题源码 全开源WordPress主题
MirageV资讯类个人博客主题源码/WordPress主题/全开源 MirageV 是一款开源的 WordPress 主题,支持自适应、暗黑模式、多语言等功能,可快速构建高质量的网站。 主题特色: 开源无加密 支持白天与暗黑模式 支持中文、英文和日文切换 首页无刷新加载 自适应设计,兼容多种主流浏览器 自定义主色调 自定义SMTP支持 内置SEO功能 文章支持点赞、收藏、海报生成分享 丰富的小工…- 22
-
魔方财务系统 YUNYOO财务系统 新秀魔方收银系统 购物车+会员中心模板
简介: 一款基于魔方财务系统的主题模板。拥有直观简洁的界面设计,在简洁的同时保持顺畅的使用体验。 YUNYOO Themes 开源免费,采用 Apache License 2.0 许可证,您可以自由的使用和修改。 YUNYOO Themes 会持续维护更新和优化完善,不断提供更多的新功能和新特性。 特点 简洁易用:直观界面设计,简化操作流程。 优雅美观:顺畅交互体验,现代视觉风格。 开源免费:…- 20
-
2026马年春节倒计时HTML5页面源码
详情内容 这是一款基于 HTML5+CSS3+JavaScript 开发的 2026 丙午马年春节倒计时网页,以浓郁的中国红 + 鎏金为核心视觉风格,融合传统春节元素与现代前端特效,兼具美观性与实用性: 核心特点 视觉设计:整体采用正红渐变背景搭配亮金装饰,融入祥云、梅花喜鹊、中国结、鞭炮、福字等传统元素,新增马年专属纹样底纹、中心小马挂件及 “龙马精神” 副标题,强化马年主题,视觉喜庆且富有层次…- 32
-
演示Web H5跳转小程序观看激励广告后下载,实现流量变现赚取广告收益
详情内容 流量主变现系统/任务管理系统/流量变现 和资源变现差不多,就是让用户观看广告获取想要的资源或者其他东西 用户看完广告你就会获取利润,从而进行流量变现- 38
-
WordPress–漫画图片类主题破解版Madara v2.2.7.1
详情内容 此主题收集于网络,博主未做任何测试。因为是破解版,使用前做好木马查杀工作! 破解版下载 主题文件在Installation FilesThemes目录,插件在Installation FilesPlugins目录。 演示文件在Sample Data目录。 其他说明 主题页面博主看了下设计还是挺好的,有需要的可以尝试下。一定要先扫描文件有没有木马。 文件内包含主题和插件文件,请解压后使用。…- 21
-
html字体图标生成和下载
详情内容 html字体图标生成和下载(方便、快捷、实用) 【写在前面:有时为了找个合适图标,花费较多时间,刚好有个网络字体库fontAwesome,通过反复研究转码成功,可用来做图标,改改颜色,保存ico即可】- 43
-
WP游戏资源站整站源码分享带7000多条数据
详情内容 源码带有7000多条数据,对接数据库请把里面的4dj.net修改为你自己的域名!程序带有付费充值等功能! php版本要求7.4,上传数据库后修改根目录的config,然后修改需要在/www/server/php/74/lib/php/extensions/no-debug-non-zts-20190902 里面安装swoole_loader74.so,然后去php7.4里面的配置文件最后…- 21
-
扫码点餐小程序 外卖配送餐饮小程序系统【新款版本】
1.支持多平台:微信小程序,支付宝小程序,和H5平台,页面可以后台DIY管理。 2.小程序页面支持后台DIY,后台修改后即可同步到发布的小程序页面。 3.点单模式:支持堂食,外卖,打包自取。 4.下单:支持多人同时,中途加菜,退单等。 5.订单提醒:支持小程序订阅消息,公众号模板消息,小票打印。 6.结算方式:微信,支付宝,余额,餐后线下等。 7.商品管理:单,多规格,起售数量,打包费,库存销量推…- 43
-
物联网管理系统 物联网智能管理平台 轻量级物联网综合业务支撑平台
一个基于 SpringBoot、Vue、Mybatis、RabbitMq、Mysql、Redis 等开发的轻量级的物联网综合业务支撑平台。支持物联网卡、物联网模组、卡+模组融合管理。提供状态、资费、客户、进销存、合同、订单、续费、充值、诊断、账单等功能。平台可同时接入中国移动、中国电信、中国联通、第三方物联网卡进行统一管理。逐步完善平台,助您快速接入物联网,让万物互联更简单。 提供开箱即用的物联卡…- 41
-
马年新版测算系统源码 2026全开源修复版 支持易支付带教程
简介: 2026马年新版测算系统源码 全开源修复版 支持易支付带教程 更新日志: 后台框架改用layui 更加稳定 美观 前端首页后台可控制项目 图片 新增商城功能 更新马年运势模板/八字神煞/八字终身运/ 新增塔罗问答模板 新增个人运势免费查看 新增择吉日(结婚吉日/订婚吉日/领证吉日/搬家吉日/开业吉日/入宅(迁新居)吉日/装修吉日/出行吉日/开工吉日/买车/提车吉日/动土吉日/提亲吉日/买房…- 22
-
最新壁纸头像小程序系统源码 制作头像的软件 头像壁纸软件 带流量主
简介: 最新壁纸头像小程序系统源码 带流量主 内涵配置域名和广告替换方法,搭建详细教程,带制作姓氏头像页面、星座匹配页面、九宫格拼图页面、创业表情制作页面等 小程序内带后台添加管理员才能看见后台入口附带详细教程,云开发,部署不需要服务器和域名 内涵配置域名和广告替换方法,搭建详细教程,带制作姓氏头像页面、星座匹配页面、九宫格拼图页面、创业表情制作页面等 支持流量主激励广告得能量,签到得能量,邀…- 18
幸运之星正在降临...
点击领取今天的签到奖励!
恭喜!您今天获得了{{mission.data.mission.credit}}积分
我的优惠劵
-
¥优惠劵使用时效:无法使用使用时效:
之前
使用时效:永久有效优惠劵ID:×
没有优惠劵可用!


































































